A Discrete-Event Network Simulator
API
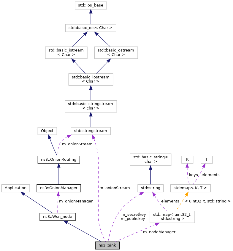
ns3::Sink Class Reference

The application of the sink node. The node that generates onion messagess. More...

#include "sink.h"

+ Inheritance diagram for ns3::Sink:
+ Collaboration diagram for ns3::Sink:

Public Member Functions

 Sink ()
 Default constructor. More...
 
virtual ~Sink ()
 Default destructor. More...
 
void Accept (Ptr< Socket > socket, const ns3::Address &from)
 Accept new TCP connections. More...
 
void CheckOnion (void)
 Each five seconds call the ns3::OnionValidator and check if at least one onion message is alive Otherwise the onion was aborted, decrease the value of m_repeateCount and schedule a new execution of the function ns3::Sink::SinkTasks() More...
 
void Setup (uint16_t *onionPathlengths, uint16_t numOnionLengths, int repeateTimes)
 Setup sink node parameters after the application installation. More...
 
void SinkTasks ()
 Schedule the creation of a new onion based on the path length specified in m_onionPathLengths If all onions specified in m_onionPathLengths were executed for m_repeateTimes Then end the simulation. More...
 
- Public Member Functions inherited from ns3::Wsn_node
 Wsn_node ()
 Default constructor. More...
 
void ActivateNode ()
 The method re-activates a node that was disabled using the DisableNode() method. More...
 
void CheckSentOnion (int count)
 The method checks if the onion was received by the next receiving node If the onion was not received then abort the current onion and schedule the sending of another onion with equal parametrs as the aborted onion. More...
 
void Configure (void)
 1. More...
 
void DisableNode ()
 The method disables the node. More...
 
uint32_t getNodeDelay (Ipv4Address node_address)
 compute when the node should start the handshake process from the node ip address Used to not generate a network congestion if all nodes will strat the handshake at the same time More...
 
void NodeDegree (double coord_x, double coord_y)
 Retrieve the degreee this node from the OLSR routing protocol. More...
 
void NotifyRx (Ptr< const Packet > packet)
 Call to signal the receipt of a Packet at the application layer. More...
 
void NotifyTx (Ptr< const Packet > packet)
 Call to signal the transmission of a Packet at the application layer. More...
 
void OnionReceived (void)
 Signal to the ns3::OnionValidator that the onion was corrctly received. More...
 
Ptr< Packet > RecvSeg (Ptr< Socket > socket, Ptr< Packet > p, Address from)
 method for receiving packets able to merge segment fragments if a packet was split into multiple segments due to being larger than the MSS Use the packet tag, to merge packet fragments into a single packet. More...
 
Ptr< Packet > RecvSegment (Ptr< Socket > socket)
 method for receiving a segment calls ns3::Wsn_node::RecvSeg() More...
 
Ptr< Packet > RecvSegment (Ptr< Socket > socket, Address &from)
 method for receiving a segment calls ns3::Wsn_node::RecvSeg() More...
 
void SendSegment (InetSocketAddress remote, Ptr< Packet > packet, bool b_onion)
 Send a packet through a TCP connection to the remote address. More...
 

Static Public Member Functions

static TypeId GetTypeId (void)
 Register this type. More...
 
- Static Public Member Functions inherited from ns3::Wsn_node
static TypeId GetTypeId (void)
 Register this type. More...
 

Private Member Functions

void PrepareOnion (int *route, int routeLen)
 Method that constructs the onion head from route and routeLen parameters. More...
 
void ReceivePacket (Ptr< Socket > socket)
 Recieve a new packet from socket Check if the packet is a handshake packet or a packet containing an onion message. More...
 
void RecvHandshake (protomessage::ProtoPacket_Handshake *handshake_data, InetSocketAddress from)
 When receiving a new handshake with a node. More...
 
void RecvOnion (protomessage::ProtoPacket_OnionBody *onion_body)
 Triggered when an onion message is received back at the sink node Data about the message is captured and a new onion message is scheduled. More...
 
void SelectRoute (int *route, int routeLen)
 The method builds the path of the onion message by randomly selecting sensor nodes from the m_nodeManager structure. More...
 
void SendOnion (uint32_t firstHop, int routeLen, unsigned char *cipher, int cipherLen)
 The method constructs the onion message as a protobuf object. More...
 
virtual void StartApplication (void)
 1.Start the application run ns3::Wsn_node::Configure() 2.Generate new encryption keys 3.Set callback at new socket connection 4.Schedule the execution of ns3::Sink::SinkTasks() after m_onionDelay milliseconds 5.Schedule the execution of ns3::Sink::CheckOnion() after m_onionDelay milliseconds and 5 seconds More...
 
virtual void StopApplication (void)
 Stop the application. More...
 

Private Attributes

enum BodyOptions m_bodyOptions
 
uint16_t m_bodySize
 
uint32_t m_decoyNum
 dummy decoy value used to obfuscate the value carried in the onion body More...
 
bool m_fixedOnionSize
 maintain the onion size fixed by adding padding (after layer decryption) More...
 
std::map< uint32_t, std::string > m_nodeManager
 hashmap to manage data about nodes in the WSN// pair <IP,publickey> More...
 
uint16_t m_numnodes
 The number of sensor nodes in the simulation. More...
 
uint16_t m_numOnionLengths
 size of the array m_onionPathsLengths More...
 
uint32_t m_onionDelay
 The sink will start sending onion messagess after OnionDelay seconds. More...
 
int m_onionId = 1
 onion ID incremented each time a new onion is issued More...
 
int m_onionLengthIndex = 0
 index of the current onion path length More...
 
uint16_t * m_onionPathLengths
 array holding onion path lengths More...
 
std::stringstream m_onionStream
 a string stream holding the onion represented as a string More...
 
std::string m_publickey
 the encryption key: publickey More...
 
int m_repeateCount = 0
 how many times the onion was sent at the current path length More...
 
int m_repeateTimes
 Integer specifying the number of times to generate the onion message for each value in the m_onionPathsLengths. More...
 
std::string m_secretkey
 the encryption key: secretkey More...
 

Additional Inherited Members

- Protected Attributes inherited from ns3::Wsn_node
uint16_t f_mss
 maximum segment size More...
 
Ptr< Packet > f_pendingPacket
 pointer to the packet where received segment fragments are stored More...
 
Ipv4Address f_receivingAddress = Ipv4Address::GetAny ()
 the receiving address More...
 
int f_segmentSize
 the size of the whole packet More...
 
Ipv4Address m_address
 ns3::Ipv4Address of this node More...
 
TracedCallback< Ptr< const Packet > > m_appRx
 traced callback for packet receipt More...
 
TracedCallback< Ptr< const Packet > > m_appTx
 traced callback for packet transmission More...
 
uint16_t m_delay
 delay after which the handshake process will start More...
 
OnionManager m_onionManager
 The ns3::OnionManager object. More...
 
uint16_t m_onionTimeout
 timer in seconds, if elepsed and the onion was not recieved by the next receiver, then delete the onion More...
 
Ptr< OnionValidatorm_onionValidator
 Pointer to the ns3::OnionValidator. More...
 
Ptr< OutputManagerm_outputManager
 Pointer to the ns3::OutputManager. More...
 
uint16_t m_port
 port of the application More...
 
Ptr< Socket > m_socket
 listening socket More...
 
int o_hopCount = 0
 track how the onion is is transiting in the network More...
 
int o_sequenceNum = 0
 sequence number of the onion, should be same as onion_id More...
 

Detailed Description

The application of the sink node. The node that generates onion messagess.

Definition at line 49 of file sink.h.

Constructor & Destructor Documentation

◆ Sink()

ns3::Sink::Sink ( )

Default constructor.

Definition at line 63 of file sink.cc.

◆ ~Sink()

ns3::Sink::~Sink ( )
virtual

Default destructor.

Definition at line 67 of file sink.cc.

References ns3::Wsn_node::m_socket.

Member Function Documentation

◆ Accept()

void ns3::Sink::Accept ( Ptr< Socket >  socket,
const ns3::Address &  from 
)

Accept new TCP connections.

Parameters
[in]socket
[in]fromsending address

Definition at line 87 of file sink.cc.

References ReceivePacket().

Referenced by StartApplication().

+ Here is the call graph for this function:
+ Here is the caller graph for this function:

◆ CheckOnion()

void ns3::Sink::CheckOnion ( void  )

Each five seconds call the ns3::OnionValidator and check if at least one onion message is alive Otherwise the onion was aborted, decrease the value of m_repeateCount and schedule a new execution of the function ns3::Sink::SinkTasks()

Definition at line 330 of file sink.cc.

References ns3::Wsn_node::m_onionValidator, m_repeateCount, and SinkTasks().

Referenced by StartApplication().

+ Here is the call graph for this function:
+ Here is the caller graph for this function:

◆ GetTypeId()

TypeId ns3::Sink::GetTypeId ( void  )
static

Register this type.

Returns
The object TypeId.

Definition at line 32 of file sink.cc.

References ns3::Aggregate, ns3::AggregateAndFixed, ns3::FixedSize, m_bodyOptions, m_bodySize, m_fixedOnionSize, m_numnodes, m_onionDelay, and ns3::NO_Body.

◆ PrepareOnion()

void ns3::Sink::PrepareOnion ( int *  route,
int  routeLen 
)
private

Method that constructs the onion head from route and routeLen parameters.

The method constructs two arrays keys , ipRoute containing respectively encryption keys and IP addreses of sensor nodes in the m_nodeManager structure at indexes specified by the route array. The onion head is constructed by calling ns3::OnionRouting::BuildOnion().

Parameters
[in,out]routepointer to an array of length routeLen cointaining indexes of sensor nodes in the m_nodeManager structure.
[in]routeLenlength of the array route

Definition at line 230 of file sink.cc.

References ns3::OnionRouting::BuildOnion(), ns3::OnionManager::IpToBuff(), ns3::Wsn_node::m_address, m_nodeManager, ns3::Wsn_node::m_onionManager, m_publickey, ns3::OnionRouting::OnionLength(), SendOnion(), and ns3::OnionManager::StringToUchar().

Referenced by SinkTasks().

+ Here is the call graph for this function:
+ Here is the caller graph for this function:

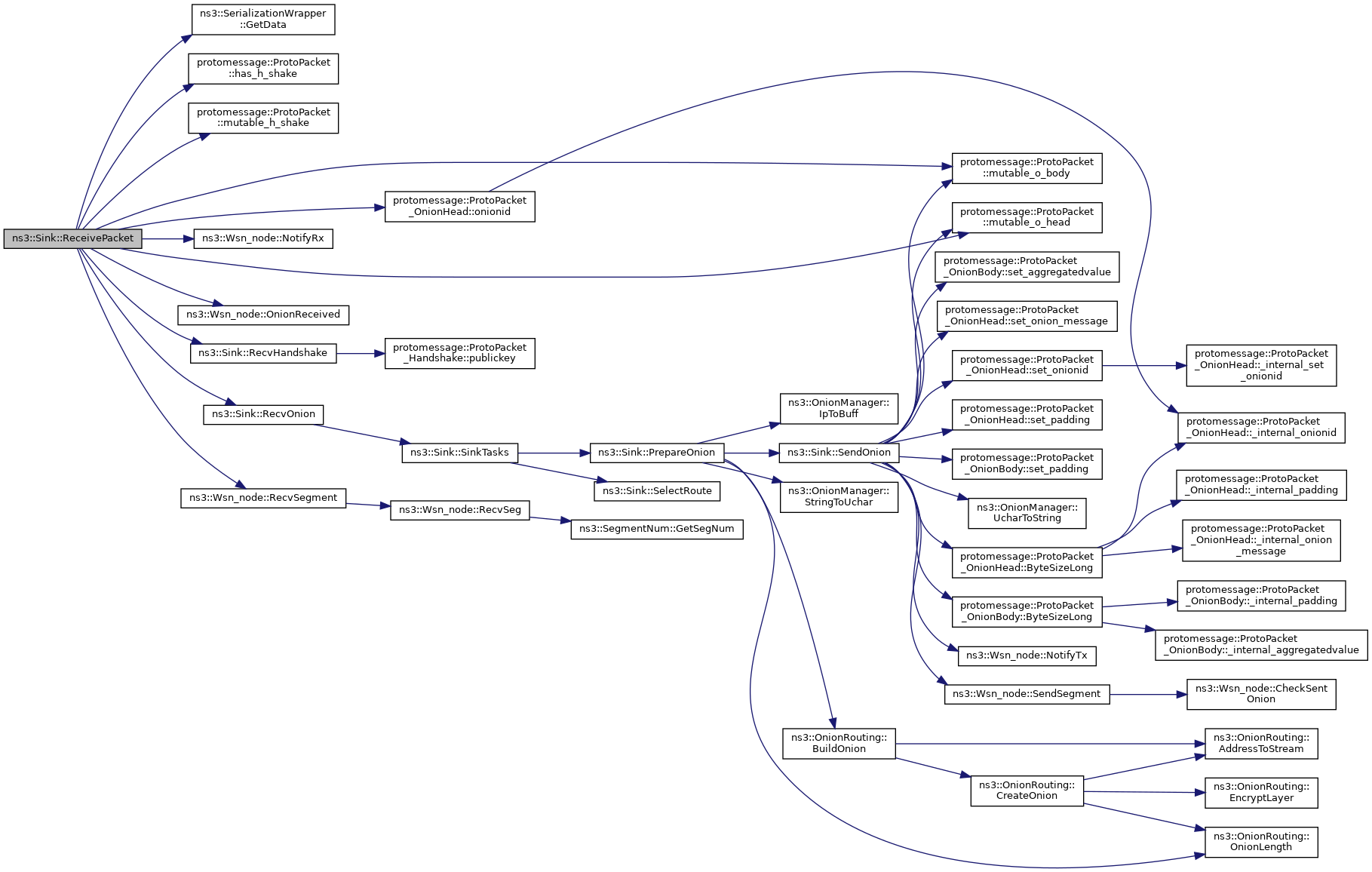
◆ ReceivePacket()

void ns3::Sink::ReceivePacket ( Ptr< Socket >  socket)
private

Recieve a new packet from socket Check if the packet is a handshake packet or a packet containing an onion message.

  1. Handshake packet -> call ns3::Sink::RecvHandshake()
  2. Onion message -> call ns3::Sink::RecvOnion()
Parameters
[in]socketthe receiving tcp socket

Definition at line 95 of file sink.cc.

References ns3::SerializationWrapper::GetData(), protomessage::ProtoPacket::has_h_shake(), ns3::Wsn_node::m_address, m_onionId, protomessage::ProtoPacket::mutable_h_shake(), protomessage::ProtoPacket::mutable_o_body(), protomessage::ProtoPacket::mutable_o_head(), ns3::Wsn_node::NotifyRx(), ns3::Wsn_node::o_sequenceNum, protomessage::ProtoPacket_OnionHead::onionid(), ns3::Wsn_node::OnionReceived(), RecvHandshake(), RecvOnion(), and ns3::Wsn_node::RecvSegment().

Referenced by Accept().

+ Here is the call graph for this function:
+ Here is the caller graph for this function:

◆ RecvHandshake()

void ns3::Sink::RecvHandshake ( protomessage::ProtoPacket_Handshake handshake_data,
InetSocketAddress  from 
)
private

When receiving a new handshake with a node.

The sink node stores the sensor node IP address and publickey (PK) in std::map structure m_nodeManager , where IP is the key and PK is the value

Parameters
[in]handshake_datapointer to the protobuf object holding message data
[in]fromthe IP address of the sensor node

Definition at line 142 of file sink.cc.

References m_nodeManager, ns3::Wsn_node::m_outputManager, and protomessage::ProtoPacket_Handshake::publickey().

Referenced by ReceivePacket().

+ Here is the call graph for this function:
+ Here is the caller graph for this function:

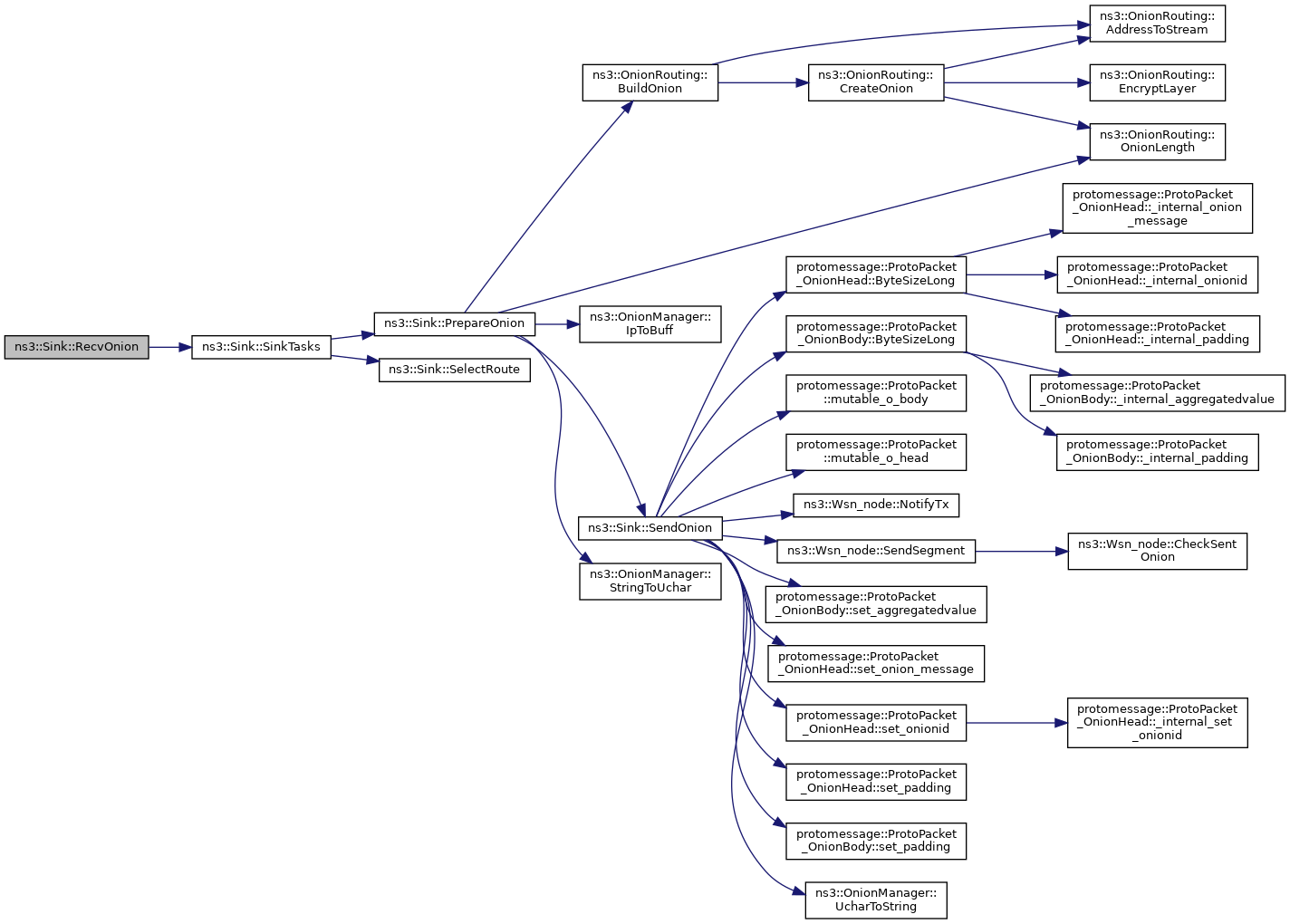
◆ RecvOnion()

void ns3::Sink::RecvOnion ( protomessage::ProtoPacket_OnionBody onion_body)
private

Triggered when an onion message is received back at the sink node Data about the message is captured and a new onion message is scheduled.

Parameters
[in]onion_bodypointer to the protobuf object holding onion data

Definition at line 154 of file sink.cc.

References ns3::Wsn_node::m_outputManager, and SinkTasks().

Referenced by ReceivePacket().

+ Here is the call graph for this function:
+ Here is the caller graph for this function:

◆ SelectRoute()

void ns3::Sink::SelectRoute ( int *  route,
int  routeLen 
)
private

The method builds the path of the onion message by randomly selecting sensor nodes from the m_nodeManager structure.

The path can have loops, but the same node cannot be placed in two consequent postions in the onion message path. The onion path must be of length >= 3.

Parameters
[in,out]routepointer to an array of length routeLen
[in]routeLenlength of the array route

Definition at line 202 of file sink.cc.

References m_nodeManager.

Referenced by SinkTasks().

+ Here is the caller graph for this function:

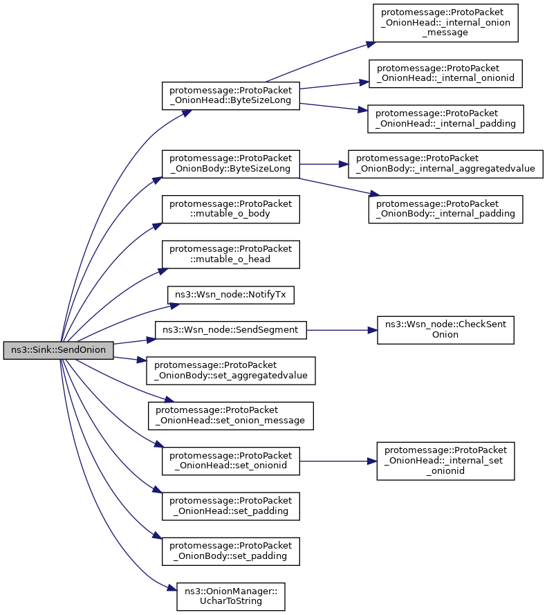
◆ SendOnion()

void ns3::Sink::SendOnion ( uint32_t  firstHop,
int  routeLen,
unsigned char *  cipher,
int  cipherLen 
)
private

The method constructs the onion message as a protobuf object.

The method sends the onion message to the sesor node at the firstHop address The method sets the tracking of the onion by calling ns3::OnionValidator::StartOnion()

Parameters
[in]firstHopIP address of the first sensor node in the onion path
[in]routeLenlength of the onion path
[in,out]cipherpointer to the ciphertext of the onion head
[in]cipherLenlength in the number of bytes of the cipher

Definition at line 272 of file sink.cc.

References ns3::Aggregate, ns3::AggregateAndFixed, protomessage::ProtoPacket_OnionHead::ByteSizeLong(), protomessage::ProtoPacket_OnionBody::ByteSizeLong(), ns3::FixedSize, ns3::Wsn_node::m_address, m_bodyOptions, m_bodySize, m_decoyNum, m_fixedOnionSize, m_onionId, ns3::Wsn_node::m_onionManager, ns3::Wsn_node::m_onionValidator, ns3::Wsn_node::m_outputManager, ns3::Wsn_node::m_port, protomessage::ProtoPacket::mutable_o_body(), protomessage::ProtoPacket::mutable_o_head(), ns3::NO_Body, ns3::Wsn_node::NotifyTx(), ns3::Wsn_node::SendSegment(), protomessage::ProtoPacket_OnionBody::set_aggregatedvalue(), protomessage::ProtoPacket_OnionHead::set_onion_message(), protomessage::ProtoPacket_OnionHead::set_onionid(), protomessage::ProtoPacket_OnionHead::set_padding(), protomessage::ProtoPacket_OnionBody::set_padding(), and ns3::OnionManager::UcharToString().

Referenced by PrepareOnion().

+ Here is the call graph for this function:
+ Here is the caller graph for this function:

◆ Setup()

void ns3::Sink::Setup ( uint16_t *  onionPathlengths,
uint16_t  numOnionLengths,
int  repeateTimes 
)

Setup sink node parameters after the application installation.

Parameters
[in]onionPathLengthspointer to the array where each value is representing the number of hops the onion will travel to return back to the sink node issuer of the onion.
[in]numOnionLengthsnumber of cells of the array onionPathLengths
[in]repeateTimesinteger specifying the number of times to generate the onion message for each value of the array onionPathsLengths

Definition at line 73 of file sink.cc.

References m_numOnionLengths, m_onionPathLengths, and m_repeateTimes.

◆ SinkTasks()

void ns3::Sink::SinkTasks ( )

Schedule the creation of a new onion based on the path length specified in m_onionPathLengths If all onions specified in m_onionPathLengths were executed for m_repeateTimes Then end the simulation.

Definition at line 163 of file sink.cc.

References m_nodeManager, m_numOnionLengths, m_onionLengthIndex, m_onionPathLengths, ns3::Wsn_node::m_outputManager, m_repeateCount, m_repeateTimes, PrepareOnion(), and SelectRoute().

Referenced by CheckOnion(), RecvOnion(), and StartApplication().

+ Here is the call graph for this function:
+ Here is the caller graph for this function:

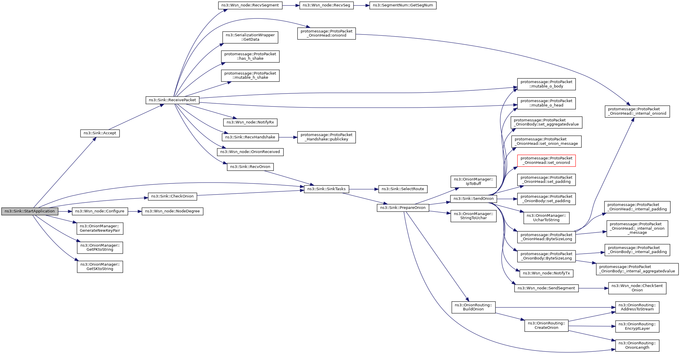
◆ StartApplication()

void ns3::Sink::StartApplication ( void  )
privatevirtual

1.Start the application run ns3::Wsn_node::Configure() 2.Generate new encryption keys 3.Set callback at new socket connection 4.Schedule the execution of ns3::Sink::SinkTasks() after m_onionDelay milliseconds 5.Schedule the execution of ns3::Sink::CheckOnion() after m_onionDelay milliseconds and 5 seconds

Reimplemented from ns3::Wsn_node.

Definition at line 346 of file sink.cc.

References Accept(), CheckOnion(), ns3::Wsn_node::Configure(), ns3::OnionManager::GenerateNewKeyPair(), ns3::OnionManager::GetPKtoString(), ns3::OnionManager::GetSKtoString(), ns3::Wsn_node::m_delay, m_numnodes, m_onionDelay, ns3::Wsn_node::m_onionManager, m_publickey, m_secretkey, ns3::Wsn_node::m_socket, and SinkTasks().

+ Here is the call graph for this function:

◆ StopApplication()

void ns3::Sink::StopApplication ( void  )
privatevirtual

Stop the application.

Reimplemented from ns3::Wsn_node.

Definition at line 367 of file sink.cc.

References ns3::Wsn_node::m_socket.

Member Data Documentation

◆ m_bodyOptions

enum BodyOptions ns3::Sink::m_bodyOptions
private

Definition at line 214 of file sink.h.

Referenced by GetTypeId(), and SendOnion().

◆ m_bodySize

uint16_t ns3::Sink::m_bodySize
private

Definition at line 215 of file sink.h.

Referenced by GetTypeId(), and SendOnion().

◆ m_decoyNum

uint32_t ns3::Sink::m_decoyNum
private
Initial value:
=
1203

dummy decoy value used to obfuscate the value carried in the onion body

Definition at line 210 of file sink.h.

Referenced by SendOnion().

◆ m_fixedOnionSize

bool ns3::Sink::m_fixedOnionSize
private

maintain the onion size fixed by adding padding (after layer decryption)

Definition at line 213 of file sink.h.

Referenced by GetTypeId(), and SendOnion().

◆ m_nodeManager

std::map<uint32_t, std::string> ns3::Sink::m_nodeManager
private

hashmap to manage data about nodes in the WSN// pair <IP,publickey>

Definition at line 209 of file sink.h.

Referenced by PrepareOnion(), RecvHandshake(), SelectRoute(), and SinkTasks().

◆ m_numnodes

uint16_t ns3::Sink::m_numnodes
private

The number of sensor nodes in the simulation.

Definition at line 206 of file sink.h.

Referenced by GetTypeId(), and StartApplication().

◆ m_numOnionLengths

uint16_t ns3::Sink::m_numOnionLengths
private

size of the array m_onionPathsLengths

Definition at line 222 of file sink.h.

Referenced by Setup(), and SinkTasks().

◆ m_onionDelay

uint32_t ns3::Sink::m_onionDelay
private

The sink will start sending onion messagess after OnionDelay seconds.

Definition at line 207 of file sink.h.

Referenced by GetTypeId(), and StartApplication().

◆ m_onionId

int ns3::Sink::m_onionId = 1
private

onion ID incremented each time a new onion is issued

Definition at line 225 of file sink.h.

Referenced by ReceivePacket(), and SendOnion().

◆ m_onionLengthIndex

int ns3::Sink::m_onionLengthIndex = 0
private

index of the current onion path length

Definition at line 220 of file sink.h.

Referenced by SinkTasks().

◆ m_onionPathLengths

uint16_t* ns3::Sink::m_onionPathLengths
private

array holding onion path lengths

Definition at line 221 of file sink.h.

Referenced by Setup(), and SinkTasks().

◆ m_onionStream

std::stringstream ns3::Sink::m_onionStream
private

a string stream holding the onion represented as a string

Definition at line 228 of file sink.h.

◆ m_publickey

std::string ns3::Sink::m_publickey
private

the encryption key: publickey

Definition at line 231 of file sink.h.

Referenced by PrepareOnion(), and StartApplication().

◆ m_repeateCount

int ns3::Sink::m_repeateCount = 0
private

how many times the onion was sent at the current path length

Definition at line 219 of file sink.h.

Referenced by CheckOnion(), and SinkTasks().

◆ m_repeateTimes

int ns3::Sink::m_repeateTimes
private

Integer specifying the number of times to generate the onion message for each value in the m_onionPathsLengths.

Definition at line 218 of file sink.h.

Referenced by Setup(), and SinkTasks().

◆ m_secretkey

std::string ns3::Sink::m_secretkey
private

the encryption key: secretkey

Definition at line 232 of file sink.h.

Referenced by StartApplication().


The documentation for this class was generated from the following files: