A Discrete-Event Network Simulator
API
protomessage::ProtoPacket_OnionHead Class Referencefinal

#include "proto-packet.pb.h"

+ Inheritance diagram for protomessage::ProtoPacket_OnionHead:
+ Collaboration diagram for protomessage::ProtoPacket_OnionHead:

Classes

class  _Internal
 

Public Types

enum  : int { kOnionMessageFieldNumber = 2, kPaddingFieldNumber = 3, kOnionIdFieldNumber = 1 }
 

Public Member Functions

 ProtoPacket_OnionHead ()
 
constexpr ProtoPacket_OnionHead (::PROTOBUF_NAMESPACE_ID::internal::ConstantInitialized)
 
 ProtoPacket_OnionHead (const ProtoPacket_OnionHead &from)
 
 ProtoPacket_OnionHead (ProtoPacket_OnionHead &&from) noexcept
 
 ~ProtoPacket_OnionHead () override
 
const char * _InternalParse (const char *ptr, ::PROTOBUF_NAMESPACE_ID::internal::ParseContext *ctx) final
 
uint8_t * _InternalSerialize (uint8_t *target, ::PROTOBUF_NAMESPACE_ID::io::EpsCopyOutputStream *stream) const final
 
size_t ByteSizeLong () const final
 
PROTOBUF_ATTRIBUTE_REINITIALIZES void Clear () final
 
void clear_onion_message ()
 
void clear_onionid ()
 
void clear_padding ()
 
void CopyFrom (const ProtoPacket_OnionHead &from)
 
int GetCachedSize () const final
 
const ::PROTOBUF_NAMESPACE_ID::Message::ClassData * GetClassData () const final
 
::PROTOBUF_NAMESPACE_ID::Metadata GetMetadata () const final
 
bool has_onion_message () const
 
bool has_onionid () const
 
bool has_padding () const
 
bool IsInitialized () const final
 
void MergeFrom (const ProtoPacket_OnionHead &from)
 
std::string * mutable_onion_message ()
 
std::string * mutable_padding ()
 
ProtoPacket_OnionHeadNew (::PROTOBUF_NAMESPACE_ID::Arena *arena=nullptr) const final
 
const std::string & onion_message () const
 
int32_t onionid () const
 
ProtoPacket_OnionHeadoperator= (const ProtoPacket_OnionHead &from)
 
ProtoPacket_OnionHeadoperator= (ProtoPacket_OnionHead &&from) noexcept
 
const std::string & padding () const
 
PROTOBUF_NODISCARD std::string * release_onion_message ()
 
PROTOBUF_NODISCARD std::string * release_padding ()
 
void set_allocated_onion_message (std::string *onion_message)
 
void set_allocated_padding (std::string *padding)
 
template<typename ArgT0 = const std::string&, typename... ArgT>
void set_onion_message (ArgT0 &&arg0, ArgT... args)
 
template<typename ArgT0 , typename... ArgT>
PROTOBUF_ALWAYS_INLINE void set_onion_message (ArgT0 &&arg0, ArgT... args)
 
void set_onionid (int32_t value)
 
template<typename ArgT0 = const std::string&, typename... ArgT>
void set_padding (ArgT0 &&arg0, ArgT... args)
 
template<typename ArgT0 , typename... ArgT>
PROTOBUF_ALWAYS_INLINE void set_padding (ArgT0 &&arg0, ArgT... args)
 
void Swap (ProtoPacket_OnionHead *other)
 
void UnsafeArenaSwap (ProtoPacket_OnionHead *other)
 

Static Public Member Functions

static const ProtoPacket_OnionHeaddefault_instance ()
 
static const ::PROTOBUF_NAMESPACE_ID::Descriptor * descriptor ()
 
static const ::PROTOBUF_NAMESPACE_ID::Descriptor * GetDescriptor ()
 
static const ::PROTOBUF_NAMESPACE_ID::Reflection * GetReflection ()
 
static const ProtoPacket_OnionHeadinternal_default_instance ()
 

Static Public Attributes

static const ClassData _class_data_
 
static constexpr int kIndexInFileMessages
 

Protected Member Functions

 ProtoPacket_OnionHead (::PROTOBUF_NAMESPACE_ID::Arena *arena, bool is_message_owned=false)
 

Private Types

typedef void DestructorSkippable_
 
typedef void InternalArenaConstructable_
 

Private Member Functions

bool _internal_has_onion_message () const
 
bool _internal_has_onionid () const
 
bool _internal_has_padding () const
 
std::string * _internal_mutable_onion_message ()
 
std::string * _internal_mutable_padding ()
 
const std::string & _internal_onion_message () const
 
int32_t _internal_onionid () const
 
const std::string & _internal_padding () const
 
PROTOBUF_ALWAYS_INLINE void _internal_set_onion_message (const std::string &value)
 
void _internal_set_onionid (int32_t value)
 
PROTOBUF_ALWAYS_INLINE void _internal_set_padding (const std::string &value)
 
void InternalSwap (ProtoPacket_OnionHead *other)
 
void RegisterArenaDtor (::PROTOBUF_NAMESPACE_ID::Arena *arena)
 
void SetCachedSize (int size) const final
 
void SharedCtor ()
 
void SharedDtor ()
 

Static Private Member Functions

static void ArenaDtor (void *object)
 
::PROTOBUF_NAMESPACE_ID::StringPiece FullMessageName ()
 
static void MergeImpl (::PROTOBUF_NAMESPACE_ID::Message *to, const ::PROTOBUF_NAMESPACE_ID::Message &from)
 

Private Attributes

mutable ::PROTOBUF_NAMESPACE_ID::internal::CachedSize _cached_size_
 
::PROTOBUF_NAMESPACE_ID::internal::HasBits< 1 > _has_bits_
 
::PROTOBUF_NAMESPACE_ID::internal::ArenaStringPtr onion_message_
 
int32_t onionid_
 
::PROTOBUF_NAMESPACE_ID::internal::ArenaStringPtr padding_
 

Friends

template<typename T >
class ::PROTOBUF_NAMESPACE_ID::Arena::InternalHelper
 
class ::PROTOBUF_NAMESPACE_ID::internal::AnyMetadata
 
struct ::TableStruct_proto_2dpacket_2eproto
 
void swap (ProtoPacket_OnionHead &a, ProtoPacket_OnionHead &b)
 

Detailed Description

Definition at line 80 of file proto-packet.pb.h.

Member Typedef Documentation

◆ DestructorSkippable_

Definition at line 261 of file proto-packet.pb.h.

◆ InternalArenaConstructable_

Member Enumeration Documentation

◆ anonymous enum

anonymous enum : int
Enumerator
kOnionMessageFieldNumber 
kPaddingFieldNumber 
kOnionIdFieldNumber 

Definition at line 201 of file proto-packet.pb.h.

Constructor & Destructor Documentation

◆ ProtoPacket_OnionHead() [1/5]

protomessage::ProtoPacket_OnionHead::ProtoPacket_OnionHead ( )
inline

Definition at line 83 of file proto-packet.pb.h.

◆ ~ProtoPacket_OnionHead()

protomessage::ProtoPacket_OnionHead::~ProtoPacket_OnionHead ( )
override

Definition at line 228 of file proto-packet.pb.cc.

References SharedDtor().

+ Here is the call graph for this function:

◆ ProtoPacket_OnionHead() [2/5]

constexpr protomessage::ProtoPacket_OnionHead::ProtoPacket_OnionHead ( ::PROTOBUF_NAMESPACE_ID::internal::ConstantInitialized  )
explicitconstexpr

Definition at line 20 of file proto-packet.pb.cc.

◆ ProtoPacket_OnionHead() [3/5]

protomessage::ProtoPacket_OnionHead::ProtoPacket_OnionHead ( const ProtoPacket_OnionHead from)

Definition at line 192 of file proto-packet.pb.cc.

References _internal_has_onion_message(), _internal_has_padding(), _internal_onion_message(), _internal_padding(), onion_message_, onionid_, and padding_.

+ Here is the call graph for this function:

◆ ProtoPacket_OnionHead() [4/5]

protomessage::ProtoPacket_OnionHead::ProtoPacket_OnionHead ( ProtoPacket_OnionHead &&  from)
inlinenoexcept

Definition at line 88 of file proto-packet.pb.h.

◆ ProtoPacket_OnionHead() [5/5]

protomessage::ProtoPacket_OnionHead::ProtoPacket_OnionHead ( ::PROTOBUF_NAMESPACE_ID::Arena *  arena,
bool  is_message_owned = false 
)
explicitprotected

Definition at line 183 of file proto-packet.pb.cc.

References RegisterArenaDtor(), and SharedCtor().

+ Here is the call graph for this function:

Member Function Documentation

◆ _internal_has_onion_message()

bool protomessage::ProtoPacket_OnionHead::_internal_has_onion_message ( ) const
inlineprivate

Definition at line 836 of file proto-packet.pb.h.

References _has_bits_.

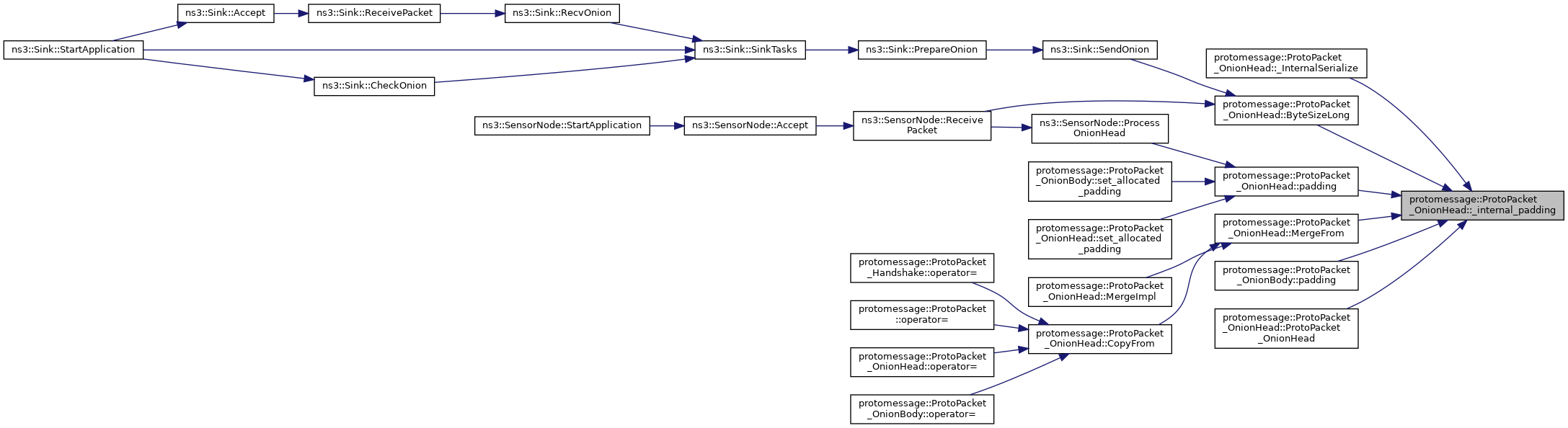
Referenced by _InternalSerialize(), has_onion_message(), ProtoPacket_OnionHead(), and release_onion_message().

+ Here is the caller graph for this function:

◆ _internal_has_onionid()

bool protomessage::ProtoPacket_OnionHead::_internal_has_onionid ( ) const
inlineprivate

Definition at line 808 of file proto-packet.pb.h.

References _has_bits_.

Referenced by _InternalSerialize(), and has_onionid().

+ Here is the caller graph for this function:

◆ _internal_has_padding()

bool protomessage::ProtoPacket_OnionHead::_internal_has_padding ( ) const
inlineprivate

◆ _internal_mutable_onion_message()

std::string * protomessage::ProtoPacket_OnionHead::_internal_mutable_onion_message ( )
inlineprivate

Definition at line 870 of file proto-packet.pb.h.

References _has_bits_, and onion_message_.

Referenced by _InternalParse(), and mutable_onion_message().

+ Here is the caller graph for this function:

◆ _internal_mutable_padding()

std::string * protomessage::ProtoPacket_OnionHead::_internal_mutable_padding ( )
inlineprivate

Definition at line 939 of file proto-packet.pb.h.

References _has_bits_, and padding_.

Referenced by _InternalParse(), mutable_padding(), and protomessage::ProtoPacket_OnionBody::mutable_padding().

+ Here is the caller graph for this function:

◆ _internal_onion_message()

const std::string & protomessage::ProtoPacket_OnionHead::_internal_onion_message ( ) const
inlineprivate

Definition at line 863 of file proto-packet.pb.h.

References onion_message_.

Referenced by _InternalSerialize(), ByteSizeLong(), MergeFrom(), onion_message(), and ProtoPacket_OnionHead().

+ Here is the caller graph for this function:

◆ _internal_onionid()

int32_t protomessage::ProtoPacket_OnionHead::_internal_onionid ( ) const
inlineprivate

Definition at line 819 of file proto-packet.pb.h.

References onionid_.

Referenced by _InternalSerialize(), ByteSizeLong(), and onionid().

+ Here is the caller graph for this function:

◆ _internal_padding()

const std::string & protomessage::ProtoPacket_OnionHead::_internal_padding ( ) const
inlineprivate

Definition at line 932 of file proto-packet.pb.h.

References padding_.

Referenced by _InternalSerialize(), ByteSizeLong(), MergeFrom(), padding(), protomessage::ProtoPacket_OnionBody::padding(), and ProtoPacket_OnionHead().

+ Here is the caller graph for this function:

◆ _internal_set_onion_message()

void protomessage::ProtoPacket_OnionHead::_internal_set_onion_message ( const std::string &  value)
inlineprivate

Definition at line 866 of file proto-packet.pb.h.

References _has_bits_, and onion_message_.

Referenced by MergeFrom().

+ Here is the caller graph for this function:

◆ _internal_set_onionid()

void protomessage::ProtoPacket_OnionHead::_internal_set_onionid ( int32_t  value)
inlineprivate

Definition at line 826 of file proto-packet.pb.h.

References _has_bits_, and onionid_.

Referenced by set_onionid().

+ Here is the caller graph for this function:

◆ _internal_set_padding()

void protomessage::ProtoPacket_OnionHead::_internal_set_padding ( const std::string &  value)
inlineprivate

Definition at line 935 of file proto-packet.pb.h.

References _has_bits_, and padding_.

Referenced by MergeFrom().

+ Here is the caller graph for this function:

◆ _InternalParse()

const char * protomessage::ProtoPacket_OnionHead::_InternalParse ( const char *  ptr,
::PROTOBUF_NAMESPACE_ID::internal::ParseContext *  ctx 
)
final

◆ _InternalSerialize()

uint8_t * protomessage::ProtoPacket_OnionHead::_InternalSerialize ( uint8_t *  target,
::PROTOBUF_NAMESPACE_ID::io::EpsCopyOutputStream *  stream 
) const
final

◆ ArenaDtor()

void protomessage::ProtoPacket_OnionHead::ArenaDtor ( void *  object)
staticprivate

Definition at line 241 of file proto-packet.pb.cc.

◆ ByteSizeLong()

size_t protomessage::ProtoPacket_OnionHead::ByteSizeLong ( ) const
final

Definition at line 361 of file proto-packet.pb.cc.

References _cached_size_, _has_bits_, _internal_onion_message(), _internal_onionid(), and _internal_padding().

Referenced by ns3::SensorNode::ReceivePacket(), and ns3::Sink::SendOnion().

+ Here is the call graph for this function:
+ Here is the caller graph for this function:

◆ Clear()

void protomessage::ProtoPacket_OnionHead::Clear ( )
final

Definition at line 251 of file proto-packet.pb.cc.

References _has_bits_, onion_message_, onionid_, and padding_.

Referenced by protomessage::ProtoPacket::Clear(), and CopyFrom().

+ Here is the caller graph for this function:

◆ clear_onion_message()

void protomessage::ProtoPacket_OnionHead::clear_onion_message ( )
inline

Definition at line 843 of file proto-packet.pb.h.

References _has_bits_, and onion_message_.

◆ clear_onionid()

void protomessage::ProtoPacket_OnionHead::clear_onionid ( )
inline

Definition at line 815 of file proto-packet.pb.h.

References _has_bits_, and onionid_.

◆ clear_padding()

void protomessage::ProtoPacket_OnionHead::clear_padding ( )
inline

Definition at line 912 of file proto-packet.pb.h.

References _has_bits_, and padding_.

◆ CopyFrom()

void protomessage::ProtoPacket_OnionHead::CopyFrom ( const ProtoPacket_OnionHead from)

Definition at line 429 of file proto-packet.pb.cc.

References Clear(), and MergeFrom().

Referenced by operator=(), protomessage::ProtoPacket_OnionBody::operator=(), protomessage::ProtoPacket_Handshake::operator=(), and protomessage::ProtoPacket::operator=().

+ Here is the call graph for this function:
+ Here is the caller graph for this function:

◆ default_instance()

◆ descriptor()

static const ::PROTOBUF_NAMESPACE_ID::Descriptor* protomessage::ProtoPacket_OnionHead::descriptor ( )
inlinestatic

Definition at line 111 of file proto-packet.pb.h.

References GetDescriptor().

+ Here is the call graph for this function:

◆ FullMessageName()

::PROTOBUF_NAMESPACE_ID::StringPiece protomessage::ProtoPacket_OnionHead::FullMessageName ( )
inlinestaticprivate

Definition at line 181 of file proto-packet.pb.h.

◆ GetCachedSize()

int protomessage::ProtoPacket_OnionHead::GetCachedSize ( ) const
inlinefinal

Definition at line 171 of file proto-packet.pb.h.

References _cached_size_.

◆ GetClassData()

const ::PROTOBUF_NAMESPACE_ID::Message::ClassData * protomessage::ProtoPacket_OnionHead::GetClassData ( ) const
final

Definition at line 398 of file proto-packet.pb.cc.

References _class_data_.

◆ GetDescriptor()

static const ::PROTOBUF_NAMESPACE_ID::Descriptor* protomessage::ProtoPacket_OnionHead::GetDescriptor ( )
inlinestatic

Definition at line 114 of file proto-packet.pb.h.

References default_instance(), and GetMetadata().

Referenced by descriptor(), protomessage::ProtoPacket_OnionBody::descriptor(), protomessage::ProtoPacket_Handshake::descriptor(), and protomessage::ProtoPacket::descriptor().

+ Here is the call graph for this function:
+ Here is the caller graph for this function:

◆ GetMetadata()

◆ GetReflection()

static const ::PROTOBUF_NAMESPACE_ID::Reflection* protomessage::ProtoPacket_OnionHead::GetReflection ( )
inlinestatic

Definition at line 117 of file proto-packet.pb.h.

References default_instance(), and GetMetadata().

+ Here is the call graph for this function:

◆ has_onion_message()

bool protomessage::ProtoPacket_OnionHead::has_onion_message ( ) const
inline

Definition at line 840 of file proto-packet.pb.h.

References _internal_has_onion_message().

+ Here is the call graph for this function:

◆ has_onionid()

bool protomessage::ProtoPacket_OnionHead::has_onionid ( ) const
inline

Definition at line 812 of file proto-packet.pb.h.

References _internal_has_onionid().

+ Here is the call graph for this function:

◆ has_padding()

bool protomessage::ProtoPacket_OnionHead::has_padding ( ) const
inline

Definition at line 909 of file proto-packet.pb.h.

References _internal_has_padding().

Referenced by ns3::SensorNode::ProcessOnionHead().

+ Here is the call graph for this function:
+ Here is the caller graph for this function:

◆ internal_default_instance()

static const ProtoPacket_OnionHead* protomessage::ProtoPacket_OnionHead::internal_default_instance ( )
inlinestatic

◆ InternalSwap()

◆ IsInitialized()

bool protomessage::ProtoPacket_OnionHead::IsInitialized ( ) const
final

Definition at line 436 of file proto-packet.pb.cc.

◆ MergeFrom()

void protomessage::ProtoPacket_OnionHead::MergeFrom ( const ProtoPacket_OnionHead from)

Definition at line 407 of file proto-packet.pb.cc.

References _has_bits_, _internal_onion_message(), _internal_padding(), _internal_set_onion_message(), _internal_set_padding(), and onionid_.

Referenced by CopyFrom(), and MergeImpl().

+ Here is the call graph for this function:
+ Here is the caller graph for this function:

◆ MergeImpl()

void protomessage::ProtoPacket_OnionHead::MergeImpl ( ::PROTOBUF_NAMESPACE_ID::Message *  to,
const ::PROTOBUF_NAMESPACE_ID::Message &  from 
)
staticprivate

Definition at line 400 of file proto-packet.pb.cc.

References MergeFrom().

+ Here is the call graph for this function:

◆ mutable_onion_message()

std::string * protomessage::ProtoPacket_OnionHead::mutable_onion_message ( )
inline

Definition at line 858 of file proto-packet.pb.h.

References _internal_mutable_onion_message().

+ Here is the call graph for this function:

◆ mutable_padding()

std::string * protomessage::ProtoPacket_OnionHead::mutable_padding ( )
inline

Definition at line 927 of file proto-packet.pb.h.

References _internal_mutable_padding().

+ Here is the call graph for this function:

◆ New()

ProtoPacket_OnionHead* protomessage::ProtoPacket_OnionHead::New ( ::PROTOBUF_NAMESPACE_ID::Arena *  arena = nullptr) const
inlinefinal

Definition at line 154 of file proto-packet.pb.h.

◆ onion_message()

const std::string & protomessage::ProtoPacket_OnionHead::onion_message ( ) const
inline

Definition at line 847 of file proto-packet.pb.h.

References _internal_onion_message().

Referenced by ns3::SensorNode::ProcessOnionHead(), and set_allocated_onion_message().

+ Here is the call graph for this function:
+ Here is the caller graph for this function:

◆ onionid()

int32_t protomessage::ProtoPacket_OnionHead::onionid ( ) const
inline

Definition at line 822 of file proto-packet.pb.h.

References _internal_onionid().

Referenced by ns3::SensorNode::ReceivePacket(), and ns3::Sink::ReceivePacket().

+ Here is the call graph for this function:
+ Here is the caller graph for this function:

◆ operator=() [1/2]

ProtoPacket_OnionHead& protomessage::ProtoPacket_OnionHead::operator= ( const ProtoPacket_OnionHead from)
inline

Definition at line 93 of file proto-packet.pb.h.

References CopyFrom().

+ Here is the call graph for this function:

◆ operator=() [2/2]

ProtoPacket_OnionHead& protomessage::ProtoPacket_OnionHead::operator= ( ProtoPacket_OnionHead &&  from)
inlinenoexcept

Definition at line 97 of file proto-packet.pb.h.

References CopyFrom(), and InternalSwap().

+ Here is the call graph for this function:

◆ padding()

const std::string & protomessage::ProtoPacket_OnionHead::padding ( ) const
inline

Definition at line 916 of file proto-packet.pb.h.

References _internal_padding().

Referenced by ns3::SensorNode::ProcessOnionHead(), set_allocated_padding(), and protomessage::ProtoPacket_OnionBody::set_allocated_padding().

+ Here is the call graph for this function:
+ Here is the caller graph for this function:

◆ RegisterArenaDtor()

void protomessage::ProtoPacket_OnionHead::RegisterArenaDtor ( ::PROTOBUF_NAMESPACE_ID::Arena *  arena)
inlineprivate

Definition at line 245 of file proto-packet.pb.cc.

Referenced by ProtoPacket_OnionHead().

+ Here is the caller graph for this function:

◆ release_onion_message()

std::string * protomessage::ProtoPacket_OnionHead::release_onion_message ( )
inline

Definition at line 874 of file proto-packet.pb.h.

References _has_bits_, _internal_has_onion_message(), and onion_message_.

+ Here is the call graph for this function:

◆ release_padding()

std::string * protomessage::ProtoPacket_OnionHead::release_padding ( )
inline

Definition at line 943 of file proto-packet.pb.h.

References _has_bits_, _internal_has_padding(), and padding_.

+ Here is the call graph for this function:

◆ set_allocated_onion_message()

void protomessage::ProtoPacket_OnionHead::set_allocated_onion_message ( std::string *  onion_message)
inline

Definition at line 888 of file proto-packet.pb.h.

References _has_bits_, onion_message(), and onion_message_.

+ Here is the call graph for this function:

◆ set_allocated_padding()

void protomessage::ProtoPacket_OnionHead::set_allocated_padding ( std::string *  padding)
inline

Definition at line 957 of file proto-packet.pb.h.

References _has_bits_, padding(), and padding_.

+ Here is the call graph for this function:

◆ set_onion_message() [1/2]

template<typename ArgT0 = const std::string&, typename... ArgT>
void protomessage::ProtoPacket_OnionHead::set_onion_message ( ArgT0 &&  arg0,
ArgT...  args 
)

Referenced by ns3::SensorNode::ProcessOnionHead(), and ns3::Sink::SendOnion().

+ Here is the caller graph for this function:

◆ set_onion_message() [2/2]

template<typename ArgT0 , typename... ArgT>
PROTOBUF_ALWAYS_INLINE void protomessage::ProtoPacket_OnionHead::set_onion_message ( ArgT0 &&  arg0,
ArgT...  args 
)
inline

Definition at line 853 of file proto-packet.pb.h.

References _has_bits_, and onion_message_.

◆ set_onionid()

void protomessage::ProtoPacket_OnionHead::set_onionid ( int32_t  value)
inline

Definition at line 830 of file proto-packet.pb.h.

References _internal_set_onionid().

Referenced by ns3::Sink::SendOnion().

+ Here is the call graph for this function:
+ Here is the caller graph for this function:

◆ set_padding() [1/2]

template<typename ArgT0 = const std::string&, typename... ArgT>
void protomessage::ProtoPacket_OnionHead::set_padding ( ArgT0 &&  arg0,
ArgT...  args 
)

Referenced by ns3::SensorNode::ProcessOnionHead(), and ns3::Sink::SendOnion().

+ Here is the caller graph for this function:

◆ set_padding() [2/2]

template<typename ArgT0 , typename... ArgT>
PROTOBUF_ALWAYS_INLINE void protomessage::ProtoPacket_OnionHead::set_padding ( ArgT0 &&  arg0,
ArgT...  args 
)
inline

Definition at line 922 of file proto-packet.pb.h.

References _has_bits_, and padding_.

◆ SetCachedSize()

void protomessage::ProtoPacket_OnionHead::SetCachedSize ( int  size) const
finalprivate

Definition at line 247 of file proto-packet.pb.cc.

References _cached_size_.

◆ SharedCtor()

void protomessage::ProtoPacket_OnionHead::SharedCtor ( )
inlineprivate

Definition at line 216 of file proto-packet.pb.cc.

References onion_message_, onionid_, and padding_.

Referenced by ProtoPacket_OnionHead().

+ Here is the caller graph for this function:

◆ SharedDtor()

void protomessage::ProtoPacket_OnionHead::SharedDtor ( )
inlineprivate

Definition at line 235 of file proto-packet.pb.cc.

References onion_message_, and padding_.

Referenced by ~ProtoPacket_OnionHead().

+ Here is the caller graph for this function:

◆ Swap()

void protomessage::ProtoPacket_OnionHead::Swap ( ProtoPacket_OnionHead other)
inline

Definition at line 133 of file proto-packet.pb.h.

References InternalSwap().

+ Here is the call graph for this function:

◆ UnsafeArenaSwap()

void protomessage::ProtoPacket_OnionHead::UnsafeArenaSwap ( ProtoPacket_OnionHead other)
inline

Definition at line 146 of file proto-packet.pb.h.

References InternalSwap().

+ Here is the call graph for this function:

Friends And Related Function Documentation

◆ ::PROTOBUF_NAMESPACE_ID::Arena::InternalHelper

template<typename T >
friend class ::PROTOBUF_NAMESPACE_ID::Arena::InternalHelper
friend

Definition at line 257 of file proto-packet.pb.h.

◆ ::PROTOBUF_NAMESPACE_ID::internal::AnyMetadata

friend class ::PROTOBUF_NAMESPACE_ID::internal::AnyMetadata
friend

Definition at line 180 of file proto-packet.pb.h.

◆ ::TableStruct_proto_2dpacket_2eproto

friend struct ::TableStruct_proto_2dpacket_2eproto
friend

Definition at line 267 of file proto-packet.pb.h.

◆ swap

void swap ( ProtoPacket_OnionHead a,
ProtoPacket_OnionHead b 
)
friend

Definition at line 130 of file proto-packet.pb.h.

Referenced by InternalSwap().

Member Data Documentation

◆ _cached_size_

mutable ::PROTOBUF_NAMESPACE_ID::internal::CachedSize protomessage::ProtoPacket_OnionHead::_cached_size_
private

◆ _class_data_

const ::PROTOBUF_NAMESPACE_ID::Message::ClassData protomessage::ProtoPacket_OnionHead::_class_data_
static
Initial value:
= {
::PROTOBUF_NAMESPACE_ID::Message::CopyWithSizeCheck,
}

Definition at line 192 of file proto-packet.pb.h.

Referenced by GetClassData().

◆ _has_bits_

::PROTOBUF_NAMESPACE_ID::internal::HasBits<1> protomessage::ProtoPacket_OnionHead::_has_bits_
private

Definition at line 262 of file proto-packet.pb.h.

Referenced by protomessage::ProtoPacket_OnionBody::_internal_has_aggregatedvalue(), protomessage::ProtoPacket::_internal_has_h_shake(), protomessage::ProtoPacket::_internal_has_o_body(), protomessage::ProtoPacket::_internal_has_o_head(), _internal_has_onion_message(), _internal_has_onionid(), _internal_has_padding(), protomessage::ProtoPacket_OnionBody::_internal_has_padding(), protomessage::ProtoPacket_Handshake::_internal_has_publickey(), protomessage::ProtoPacket::_internal_mutable_h_shake(), protomessage::ProtoPacket::_internal_mutable_o_body(), protomessage::ProtoPacket::_internal_mutable_o_head(), _internal_mutable_onion_message(), _internal_mutable_padding(), protomessage::ProtoPacket_OnionBody::_internal_mutable_padding(), protomessage::ProtoPacket_Handshake::_internal_mutable_publickey(), protomessage::ProtoPacket_OnionBody::_internal_set_aggregatedvalue(), _internal_set_onion_message(), _internal_set_onionid(), _internal_set_padding(), protomessage::ProtoPacket_OnionBody::_internal_set_padding(), protomessage::ProtoPacket_Handshake::_internal_set_publickey(), _InternalParse(), ByteSizeLong(), Clear(), protomessage::ProtoPacket_OnionBody::clear_aggregatedvalue(), protomessage::ProtoPacket::clear_h_shake(), protomessage::ProtoPacket::clear_o_body(), protomessage::ProtoPacket::clear_o_head(), clear_onion_message(), clear_onionid(), clear_padding(), protomessage::ProtoPacket_OnionBody::clear_padding(), protomessage::ProtoPacket_Handshake::clear_publickey(), InternalSwap(), MergeFrom(), protomessage::ProtoPacket::release_h_shake(), protomessage::ProtoPacket::release_o_body(), protomessage::ProtoPacket::release_o_head(), release_onion_message(), release_padding(), protomessage::ProtoPacket_OnionBody::release_padding(), protomessage::ProtoPacket_Handshake::release_publickey(), protomessage::ProtoPacket::set_allocated_h_shake(), protomessage::ProtoPacket::set_allocated_o_body(), protomessage::ProtoPacket::set_allocated_o_head(), set_allocated_onion_message(), set_allocated_padding(), protomessage::ProtoPacket_OnionBody::set_allocated_padding(), protomessage::ProtoPacket_Handshake::set_allocated_publickey(), set_onion_message(), set_padding(), protomessage::ProtoPacket_OnionBody::set_padding(), protomessage::ProtoPacket_Handshake::set_publickey(), protomessage::ProtoPacket::unsafe_arena_release_h_shake(), protomessage::ProtoPacket::unsafe_arena_release_o_body(), protomessage::ProtoPacket::unsafe_arena_release_o_head(), protomessage::ProtoPacket::unsafe_arena_set_allocated_h_shake(), protomessage::ProtoPacket::unsafe_arena_set_allocated_o_body(), and protomessage::ProtoPacket::unsafe_arena_set_allocated_o_head().

◆ kIndexInFileMessages

constexpr int protomessage::ProtoPacket_OnionHead::kIndexInFileMessages
staticconstexpr
Initial value:
=
0

Definition at line 127 of file proto-packet.pb.h.

◆ onion_message_

::PROTOBUF_NAMESPACE_ID::internal::ArenaStringPtr protomessage::ProtoPacket_OnionHead::onion_message_
private

◆ onionid_

int32_t protomessage::ProtoPacket_OnionHead::onionid_
private

◆ padding_


The documentation for this class was generated from the following files:
protomessage::ProtoPacket_OnionHead::MergeImpl
static void MergeImpl(::PROTOBUF_NAMESPACE_ID::Message *to, const ::PROTOBUF_NAMESPACE_ID::Message &from)
Definition: proto-packet.pb.cc:400